达州入选新一批20个国家骨干冷链物流基地

时间:2024-06-20 11:49:22

         来源: 国家发展改革委

阅读:77

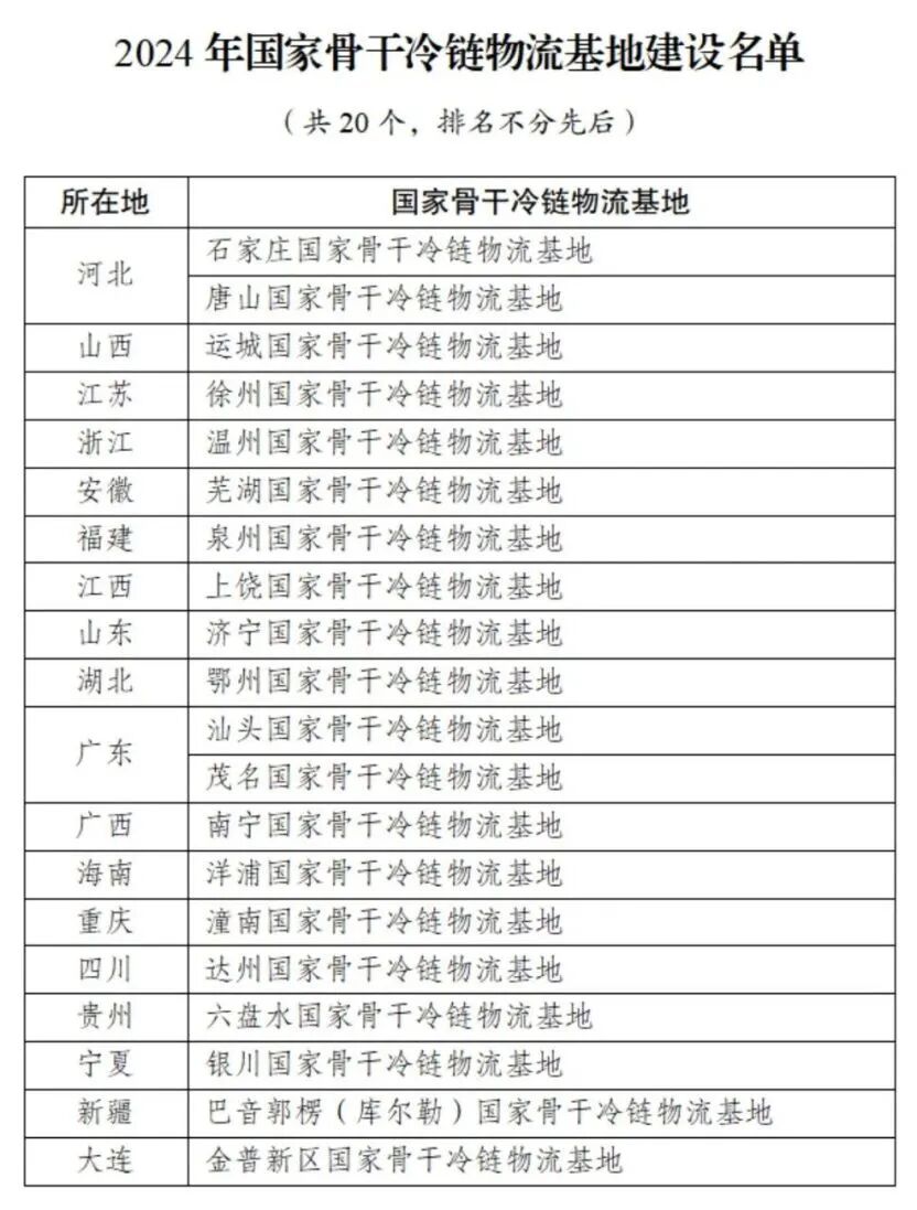
近日,国家发展改革委印发《关于做好2024年国家骨干冷链物流基地建设工作的通知》,发布新一批20个国家骨干冷链物流基地建设名单。2020年以来,国家发展改革委已分4批将86个国家骨干冷链物流基地纳入重点建设名单,覆盖31个省(自治区、直辖市,含新疆生产建设兵团)。

图片

国家发展改革委坚持组织推动国家骨干冷链物流基地建设,在以下三个方面发挥了引领带动作用:

一是因地制宜发展,助力打造区域特色优势产业。相关基地围绕本地特色农产品优势产区开展建设,创新产地直供、农超对接等产地冷链物流组织模式,积极服务特色产业发展。例如,运城国家骨干冷链物流基地引领冷链物流企业集群化、网络化发展,组织开展农产品直供冷链物流试点,有效支撑周边地区现代农业产业高质量发展,着力打造运城苹果、运城蔬菜等农业品牌。

二是集聚效应显著,推动降低冷链物流运行成本。相关基地通过集聚整合区域冷链物流市场供需和存量设施资源,积极建设高效率、高品质、低成本的冷链物流服务体系。例如,达州国家骨干冷链物流基地充分利用达州商贸服务型国家物流枢纽和供销系统等的存量设施资源,推动冷链物流设施集约布局和提档升级,合力共筑辐射区域农产品的集聚渠道和上行通道,链通区域农业大宗原材料、产成品和居民消费品的引入渠道和下行通道,在促进农民增收的同时,有效降低城市居民消费成本。

三是区域功能协同,深化冷链服务通道网络建设。相关基地立足自身地处多省交汇或城市群都市圈结合带等区位条件,密切联系农产品优势产区和大中城市主要消费市场,支撑冷链物流深度融入“通道+枢纽+网络”的现代物流运行体系。例如,徐州国家骨干冷链物流基地充分发挥徐州作为“一带一路”节点城市、国家物流枢纽承载城市、现代流通战略支点城市等优势,努力打造淮海经济区农产品冷链物流中心枢纽、华东重要生鲜农产品交易集散中心。

《通知》要求,有关省级发展改革委要加强统筹协调,指导督促承载城市人民政府、基地建设运营主体扎实推进基地建设各项工作,助力有效降低全社会物流成本;推进基地存量资源整合优化和增量设施补短板,加强基地间设施互联、业务对接和信息共享,推动基地互联成网,推动基地间冷链物流活动规模化、通道化、网络化运行;发挥基地在冷链物流网络中的组织核心作用,鼓励基地拓展分拣加工、交易展示、统仓统配等服务功能,促进冷链物流与相关产业深度融合发展。国家发展改革委将会同有关方面加强基地建设运营情况监测评估,并统筹运用相关政策渠道加大对基地建设的支持力度。

下一步,国家发展改革委将继续强化政策规划引领,指导有关地方加强冷链物流设施改造提升发展能级,补齐功能短板强化服务能力,促进冷链物流与相关产业深度融合、集群发展,着力构建国家层面的骨干冷链物流基础设施网络。

来源:国家发展改革委

免责声明:本文来源于公开网络资源,如有侵权,请联系工作人员删除。